化妆品注册申报

一、我们的服务


境内注册人/备案人、境内责任人账户权限开通(进口)

国内注册人/备案人账户权限开通(国产)

账户变更(进口)

账户变更(国产)

账户维护(非审核项目的)

做为境内责任人

化妆品注册备案

国产/进口化妆品备案(首次/变更/年报)

国产/进口化妆品注册(首次/变更/延续/年报)

国产/进口化妆品新原料注册、备案(年报)

国产/进口牙膏备案(首次/变更/年报

完整版安全评估

所有行政许可项目检测

功效检测

配方研发

广告文案审核

政府关系培训及危机管理战略咨询

化妆品上市前后法规咨询管理

进口化妆品报关

注册人/备案人或境内责任人搭建质量体系及人员培训

原料安全信息报送

编写原料安全信息

提交功效摘要

产品注销

工厂GMP或ISO无法提供原件的情况下在国内做公证


二、化妆品定义

以涂擦、喷洒或者其他类似方法,施用于皮肤、毛发、指甲、 口唇等人体表面,以清洁、保护 、美化、修饰为目的的日用化学工业产品。
三、化妆品注册备案和备案检验项目要求
特殊化妆品
普通化妆品
四、免毒理(动物)实验要求
1、普通化妆品,且非婴幼儿和儿童产品;
2、已取得所在国(地区)政府主管部门出具的生产质量管理体系相关资质认证;
3、产品安全风险评估结果能够充分确认产品安全性;
4、产品未使用尚在安全监测中化妆品新原料的;
5、根据量化分级评分结果,备案人、境内责任人、生产企业未被列为重点监管对象的
注:有多个生产企业生产的,所有生产企业均已取得所在国(地区)政府主管部门出具的生产质量管理体系相关资质认证的,方可免于提交毒理学试验报告。
五、化妆品功效宣传评价项目要求
说明:
1、选项栏中画√的,为必做项目;
2、选项栏中画*的,为可选项目,但必须从中选择至
3、选中画△的,为可搭配项目,但必须配合人体功效评价试验、消费者使用测试或者实验室试验一起使用。
注释:
① 仅通过物理遮盖作用发挥祛斑美白功效,且在标示为物理作用的,可免予提交产品功效宣称评价资
② 如功效宣称作用部位仅为头发的,可选择体外真发进行评价。
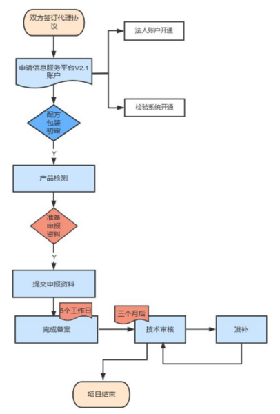
六、化妆品新品申报流程
普通化妆品新品立项流程
普通化妆品新品立项流程
注意:普通化妆品申报不设有效期,完成备案永久有效,如正常流通需每年进行年报,如有信息变动,可进行变更申请。特殊化妆品批准后有效期5年,应在有效期届满30个工作日前提出延续注册申请;如有信息变动,可进行变更申请。
六、化妆品新品申报资料要求
企业信息相关资料
产品注册或备案相关资料
★ 注册人备案人信息表
★ 注册人备案人质量管理体系概述
★ 注册人备案人不良反应监测和评价体系概述
★ 境内责任人信息表(进口)
★ 生产企业信息表
★ 质量安全负责人简历(注册人备案人、生产企业)
★ 境内责任人授权书原件及其公证书原件(进口)
★ 委托双方营业执照及受托方生产许可证(国产)
★ 由所在国(地区)政府主管部门、认证机构或者第三方出具或者认可的生产企业符合质量管理体系或者良好生产规范的资质证书或者文件的原件(进口)
★ 产品配方(原料来源及商品名)
★ 产品生产工艺简述及简图
★ 存在委托生产的,提交委托加工协议
★ 由生产国(地区)政府主管部门或者行业协会等机构出具的已上市销售证明文件(进口)
★ 功效宣称评价资料(可进行功效检测)
★ 市售样品(同一批次未启封产品)
七、完整安全评估流程(2025年5月1日执行)
1、危害识别
原料或风险物质在暴露情况下对人体产生不良效应的属性。
危害识别:基于毒理学试验、临床研究、不良反应监测和人群流行病学研究等的结果,从原料和/或风险物质的物理、化学和毒作用特征来确定其是否对人体健康存在潜在危害。
剂量(Dose):接与机体的吸收部位(消化道、粘膜、皮肤等)接触,可供吸收的量,通常mg/kg·bw表示。
剂1量反应关系评估:用于确定原料和/风险物质的毒性反应与暴露剂量之间的关系。
2、暴露评估
暴露评估:指通过对原料和/或风险物质暴露于人体的部位、浓度、频率以及持续时间等的评估,确定其暴露水平。
3、风险特征描述
风险特征描述:化妆品原料和/或风险物质对人体健康造成损害的可能性和损害程度的描述。
八、完整安全评估 (毒理学研究)
局部毒性
1、刺激性/腐蚀性(包括皮肤和/或眼睛的刺激性/腐蚀性试验)皮肤致敏性
2、皮肤光毒性
3、皮肤光变态反应
系统毒性
1、急性毒性(包括急性经口和/或经皮试验等)
2、遗传毒性(至少应包括一项基因突变试验和一项染色体畸变试验)
3、重复剂量毒性(包括28 天经口和/或经皮毒性试验、亚慢性经口和/经皮毒性试验)
4、生殖发育毒性
5、慢性毒性/致癌性
6、毒代动力学
其他
1、透皮吸收
2、其他毒理学试验资料
在线客服
 
 
——————
热线电话
夏经理:13928859898
王经理:15801530299
扫码关注
了解更多化妆品咨询